随着水资源日益紧张
企业如何实现“节水增效”
已成为绿色发展的重要课题
中水回用系统
正是解决这一难题的关键技术之一
什么是中水回用?
中水回用是指将生产过程中产生的废水,如循环水排污水、RO浓水、工段污水等,通过物理、化学、生物等处理方式,使其达到特定水质标准,再回用于生产工艺中,实现水资源的循环利用。
核心价值:
·节约水资源
·降低废水排放量与处理成本
·提升企业环保形象与社会责任评级
中水回用系统如何运作?
下图展示了典型的中水回用处理流程,从原水到回用水的完整路径:

图1-1中水回用工艺流程图
核心技术:膜系统
膜系统是一种神奇的水处理设备,有着非凡的魔力,作为中水回用系统的主力军,主要采用高新膜分离技术,其孔径很小,大都≤10×10-10(10A),它能去除滤液中的离子范围和分子量很小的有机物,如细菌、病毒、热源等。
它已广泛用于海水或苦咸水淡化、电子、医药用纯水、饮用水、太空水的生产,还应用于生物、医学工程。

图1-2反渗透原理

图1-3膜的分离范围
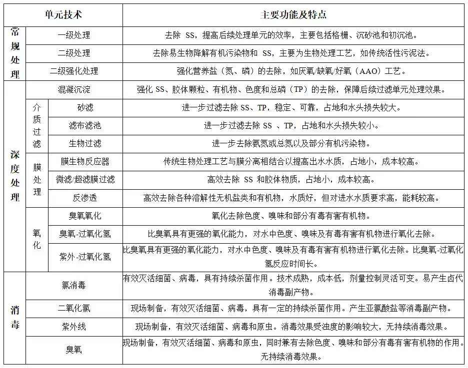
中水回用主要单元技术功能和特点
中水回用系统由多个主要单元构成,包括预处理工艺段、深度处理工艺段,以及后续的消毒工艺段,主要技术单元功能特点如下:

图1-4中水回用单元技术功能和特点
成功案例分享
案例一:
某精密部件公司中水回用系统,水回用率大于70%。
主要污染因子:COD、TDS、SS等物质。
通过MMF预处理+NF工艺,产水回用至纯水系统补水,代替自来水使用,实现节水减排。

案例二:
某化工废水中水回用系统,水回用率大于80%。
主要污染因子:COD、TDS、SS、硬度等物质
通过高密度沉淀软化除硬+MMF预处理+UF+耐污染RO工艺,产水回用至生产线,实现节水减排。

总结
中水回用系统不仅能显著提升企业的水资源利用率,降低用水成本,还能有效减少废水排放,助力企业实现绿色制造与可持续发展。随着技术的不断进步,中水回用将在更多行业中发挥重要作用。
